网站首页
诚企动态
银行信贷评级
企业认证查询
报告查询
政策法规
办理指南
信息披露
关于我们
办理指南
您的位置:
首页
>
办理指南
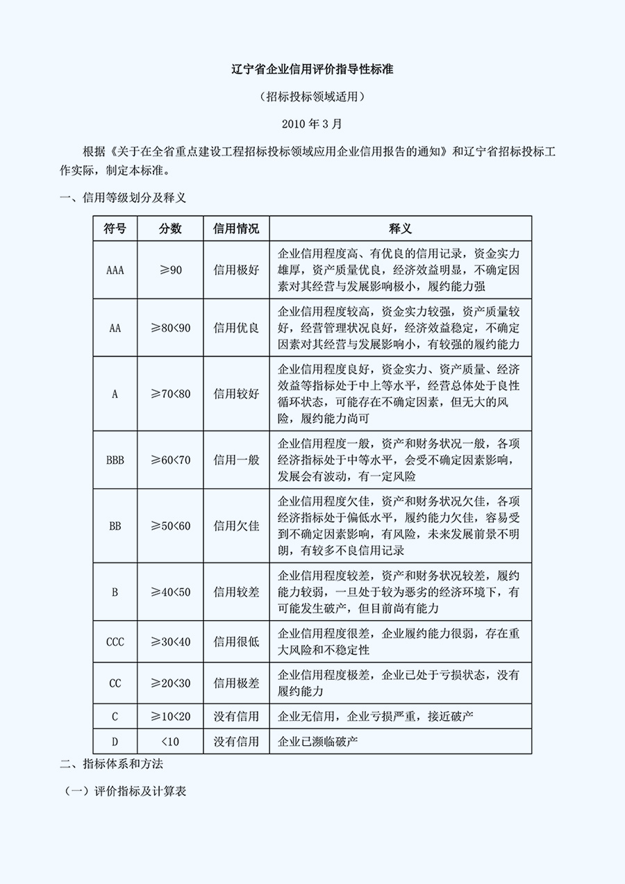
辽宁省企业信用评价指导性标准
发布时间: 2016-12-26
发布者: 辽宁诚企
上一篇:
企业信用等级的含义_办理指南
下一篇:
没有了